Вернуться к содержанию учебника
Выберите год учебника
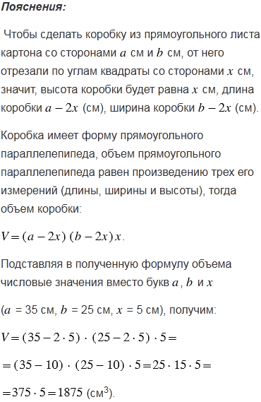
№207 учебника 2023-2026 (стр. 46):
От прямоугольного листа картона со сторонами
см и
см отрезали по углам квадраты со сторонами
см (рис. 8). Из оставшейся части сделали открытую коробку. Запишите формулу для вычисления объема
коробки. Вычислите по формуле объем коробки, если
= 35,
= 25,
= 5. Какие значения может принимать переменная
при указанных значениях переменных
и
?

Рис. 8
№207 учебника 2013-2022 (стр. 49):
Найдите число, противоположное:
а) сумме чисел 2,86 и -4,3;
б) разности чисел
и
;
в) произведению чисел -5,75 и 1,6;
г) частному чисел 46 и
.
№207 учебника 2023-2026 (стр. 46):
Вспомните:
№207 учебника 2013-2022 (стр. 49):
Вспомните:
Вернуться к содержанию учебника