Упражнение 206 - ГДЗ Алгебра 7 класс. Макарычев, Миндюк. Учебник

Старая и новая редакции

Вернуться к содержанию учебника

203 204 205 206 207 208 209

Вопрос

Выберите год учебника

№206 учебника 2023-2026 (стр. 46):

Составьте выражение для решения задачи:

а) Периметр прямоугольника 16 см, одна из его сторон см. Какова площадь прямоугольника?

б) Площадь прямоугольника 28 м2, а одна из его сторон равна м. Чему равен периметр прямоугольника?

в) Из двух городов, расстояние между которыми км, навстречу друг другу одновременно выехали два автомобиля. Скорость одного из них км/ч, а скорость другого км/ч. Через сколько часов они встретятся?

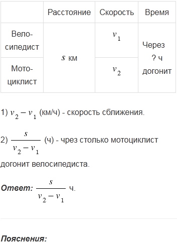
г) Через какое время мотоциклист догонит велосипедиста, если расстояние между ними км, скорость велосипедиста км/ч, а скорость мотоциклиста км/ч?


№206 учебника 2013-2022 (стр. 49):

Найдите число, обратное:

а) сумме чисел и ;

б) разности чисел 6,2 и 5,8;

в) произведению чисел  и ;

г) частному чисел 4,9 и 3,5.

Подсказка

№206 учебника 2023-2026 (стр. 46):


№206 учебника 2013-2022 (стр. 49):

Вспомните:

  1. Какие числа называют обратными, умножение обыкновенных дробей.
  2. Сложение дробей с разными знаменателями.
  3. Приведение дробей к общему знаменателю
  4. Основное свойство дроби.
  5. Вычитание десятичных дробей.
  6. Десятичная запись дробных чисел.
  7. Деление десятичных дробей.

Ответ

№206 учебника 2023-2026 (стр. 46):


№206 учебника 2013-2022 (стр. 49):


Вернуться к содержанию учебника