Вернуться к содержанию учебника
Выберите год учебника
№2.293 учебника 2023-2024 (стр. 84):
Сколько кодовых слов из четырех букв можно составить, используя буквы А, В, С, D, R и V? Сколько можно составить слов, в которых буквы не повторяются?
№2.293 учебника 2021-2022 (стр. 78):
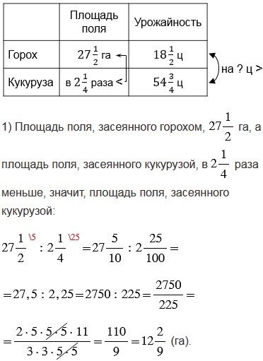
Урожайность гороха составила
ц с га, а кукурузы -
ц с га. На сколько центнеров больше собрали кукурузы, если площадь поля, засеянного горохом,
га, а площадь поля, засеянного кукурузой, в
раза меньше?
№2.293 учебника 2023-2024 (стр. 84):
Вспомните:
№2.293 учебника 2021-2022 (стр. 78):
Вспомните:
№2.293 учебника 2023-2024 (стр. 84):
а) А, В, С, D, R и V - всего 6 букв.
1 буква - 6 вариантов,
2 буква - 6 вариантов,
3 буква - 6 вариантов,
4 буква - 6 вариантов.
6 • 6 • 6 • 6 = 36 • 36 = 1296 (слов)
| × | 3 | 6 | ||
| 3 | 6 | |||
| + | 2 | 1 | 6 | |
| 1 | 0 | 8 | ||
| 1 | 2 | 9 | 6 |
Ответ: 1296 кодовых слов можно составить.
б) А, В, С, D, R и V - всего 6 букв.
1 буква - 6 вариантов,
2 буква - 5 вариантов,
3 буква - 4 варианта,
4 буква - 3 варианта.
6 • 5 • 4 • 3 = 30 • 12 = 360 (слов)
Ответ: 360 кодовых слов можно составить без повторений букв.
№2.293 учебника 2021-2022 (стр. 78):








Вернуться к содержанию учебника