Вернуться к содержанию учебника
Проверьте себя. Страница 125
№Проверочная работа №3 учебника 2021-2022 (стр. 125):
1. Какую часть число двадцать составляет от четырнадцати?
Выразите в процентах значение отношения:
2. Четырех сантиметров к двадцати сантиметрам.
3. Шести секунд к одной минуте.
4. Во сколько раз три меньше восьми?
Ответьте по рисунку на вопросы.

5. Какую часть отрезка ВЕ составляет отрезок ВD?
6. Во сколько раз отрезок АВ длиннее отрезка ВС?
Верно ли высказывание (ответьте да или нет)?
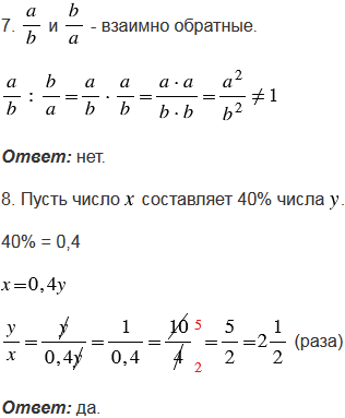
7. Отношение двух взаимно обратных чисел равно единице.
8. Если первое число составляет сорок процентов второго, то второе число в две целых одну вторую раза больше первого.
№Проверочная работа №3 учебника 2021-2022 (стр. 125):
Вспомните:
№Проверочная работа №3 учебника 2021-2022 (стр. 125):



Пояснения:
Частное
(
) двух чисел
и
называют отношением этих чисел. Отношение показывает, во сколько раз число
больше числа
, или какую часть число
составляет от числа
. Отношение не изменится, если его члены умножить или разделить на одно и то же число, не равное нулю (сократить). Отношения
и
называют взаимно обратными.
Если одноименные величины выражены разными единицами измерения, то необходимо перейти к одной единице измерения и затем найти их отношение.
Если отношение представляет собой неправильную дробь (числитель больше знаменателя), то ее можно преобразовать в смешанное число. Чтобы неправильную дробь, числитель которой нацело не делится на знаменатель, преобразовать в смешанное число, надо числитель разделить на знаменатель; полученное неполное частное записать как целую часть смешанного числа, а остаток - как числитель его дробной части.
Процентное отношение двух чисел - это их отношение, выраженное в процентах. Процентное отношение показывает, сколько процентов одно число составляет от другого. Чтобы найти процентное отношение двух чисел, надо их отношение умножить на 100 и к результату дописать знак процента.
Любое число процентов можно записать в виде десятичной дроби или натурального числа. Для этого нужно число, стоящее перед знаком %, разделить на 100.
Чтобы найти несколько процентов от числа, нужно проценты представить в виде десятичной дроби, а затем число умножить на полученную десятичную дробь.
Вернуться к содержанию учебника