Вернуться к содержанию учебника
Выберите год учебника
№2.445 учебника 2023-2024 (стр. 103):
Выполните действия:

№2.445 учебника 2021-2022 (стр. 98):
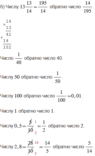
Какие числа обратны числам:

№2.445 учебника 2023-2024 (стр. 103):
Вспомните:
№2.445 учебника 2021-2022 (стр. 98):
Вспомните:
№2.445 учебника 2023-2024 (стр. 103):

Пояснения:
Правила, по которым выполнены вычисления:
1) произведением двух дробей является дробь, числитель которой равен произведению числителей, а знаменатель - произведению знаменателей. При выполнении умножения дробей, чтобы вычисления были проще, не надо перемножать сразу, лучше сделать это после сокращения. Сократить дробь - значит, разделить ее числитель и знаменатель на одно и то же число (наибольший общий делитель);
2) чтобы выполнить умножение смешанных чисел, нужно записать эти числа в виде неправильных дробей, а затем воспользоваться правилом умножения дробей. Чтобы преобразовать смешанное число в неправильную дробь, надо целую часть числа умножить на знаменатель дробной части и к полученному произведению прибавить числитель дробной части; эту сумму записать как числитель неправильной дроби, а в ее знаменатель записать знаменатель дробной части смешанного числа;
3) чтобы найти сумму (разность) двух дробей с одинаковыми знаменателями, нужно сложить (вычесть) их числители, а знаменатель оставить прежним;
4) чтобы сложить (вычесть) две дроби с разными знаменателями, надо: привести данные дроби к общему знаменателю, а затем применить правило сложения (вычитания) дробей с одинаковыми знаменателями;
5) произведение взаимно обратных чисел равно единице (обратным числу
является число
).
В пунктах д) и е) сначала выполняем действия в скобках, а затем за скобками.
№2.445 учебника 2021-2022 (стр. 98):


Пояснения:
Взаимно обратными называют два числа, произведение которых равно единице.
Помним:
является число
.
- натуральное число, то обратным ему является число
.Чтобы определить число, обратное смешанному числу, нужно преобразовать смешанное число в неправильную дробь и, если возможно, сократить ее. Чтобы преобразовать смешанное число в неправильную дробь, надо целую часть числа умножить на знаменатель дробной части и к полученному произведению прибавить числитель дробной части; эту сумму записать как числитель неправильной дроби, а в ее знаменатель записать знаменатель дробной части смешанного числа.
Чтобы определить число, обратное десятичной дроби, нужно десятичную дробь преобразовать в обыкновенную дробь, если возможно, сократить ее. У обыкновенной дроби в знаменателе столько нулей, сколько знаков после запятой у десятичной дроби.
Сократить дробь, значит, разделить ее числитель и знаменатель на их наибольший общий делитель.
Если обратное число - неправильная дробь (числитель больше знаменателя), ее нужно преобразовать в смешанное число. Чтобы неправильную дробь, числитель которой нацело не делится на знаменатель, преобразовать в смешанное число, надо числитель разделить на знаменатель; полученное неполное частное записать как целую часть смешанного числа, а остаток - как числитель его дробной части.
Вернуться к содержанию учебника