Номер 55 - ГДЗ Алгебра 8 класс. Мерзляк, Полонский. Учебник. Страница 18

Вернуться к содержанию учебника

Упражнения § 2. Страница 18

52 53 54 55 56 57 58

Вопрос

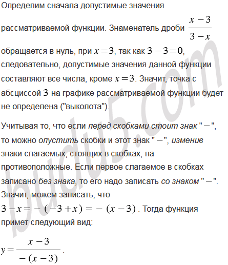
Постройте график функции:

Подсказка

Вспомните:

  1. Что называют графиком функции.
  2. Линейная функция и ее график.
  3. Какую дробь называют рациональной (допустимые значения переменных).
  4. Основное свойство рациональной дроби (сокращение дробей).
  5. Что называют одночленом.
  6. Что называют многочленом.
  7. Степень с натуральным показателем.
  8. Свойства степени с натуральным показателем.
  9. Распределительное свойство умножения.
  10. Разложение многочленов на множители.
  11. Разность квадратов двух выражений.
  12. Квадрат разности двух выражений.
  13. Сложение рациональных чисел.
  14. Вычитание рациональных чисел.
  15. Подобные слагаемые, правила раскрытия скобок.

Ответ


Вернуться к содержанию учебника