Задание 4.389 - ГДЗ Математика 6 класс. Виленкин, Жохов. Учебник часть 2. Страница 70

Старая и новая редакции

Вернуться к содержанию учебника

4.386 4.387 4.388 4.389 4.390 4.391 4.392

Вопрос

№4.389 учебника 2021-2022 (стр. 70):

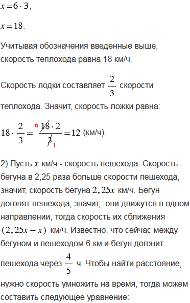
1) Сейчас между теплоходом и лодкой 4,8 км. Скорость лодки составляет скорости теплохода. Найдите скорости лодки и теплохода, если известно, что теплоход догонит лодку через ч.

2) Сейчас между бегуном и пешеходом 6 км. Скорость бегуна в 2,25 раза больше скорости пешехода. Найдите скорости пешехода и бегуна, если известно, что бегун догонит пешехода через ч.

Подсказка

№4.389 учебника 2021-2022 (стр. 70):

Вспомните:

  1. Задачи на движение.
  2. Как найти дробь от числа, умножение обыкновенных дробей.
  3. Как решают уравнения.
  4. Распределительное свойство умножения.
  5. Десятичная запись дробных чисел.
  6. Деление обыкновенных дробей.
  7. Сокращение дробей.
  8. Вычитание десятичных дробей.
  9. Деление десятичных дробей.
  10. Вычитание обыкновенных дробей.
  11. Неправильные дроби.

Ответ

№4.389 учебника 2021-2022 (стр. 70):


Вернуться к содержанию учебника