Вернуться к содержанию учебника
Выберите год учебника
№2.347 учебника 2023-2026 (стр. 90):
Сколькими способами можно выбрать четырех участников марафона из 16 человек?
№2.347 учебника 2021-2022 (стр. 85):
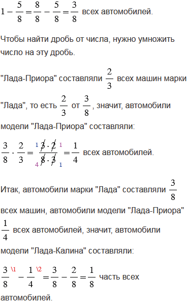
В таксомоторном парке были автомобили марок "Рено" и "Лада". При этом автомобили "Лада" были представлены моделями "Лада-Калина" и "Лада-Приора". Известно, что автомобили "Рено" составляли
всех автомобилей, а "Лада-Приора" -
всех машин марки "Лада". Какую часть всех автомобилей составляли автомобили модели "Лада-Калина"?
№2.347 учебника 2023-2026 (стр. 90):
Вспомните:
№2.347 учебника 2021-2022 (стр. 85):
Вспомните:
№2.347 учебника 2023-2026 (стр. 90):
1 участник - любой из 16 человек,
2 участник - любой из 15 оставшихся,
3 участник - любой из 14 оставшихся.
4 участник - любой из 13 оставшихся.
16 • 15 • 14 • 13 = 43680(сп.)
|
|
|
Ответ: существует 43680 способов, которыми можно выбрать четырех участников марафона из 16 человек.
№2.347 учебника 2021-2022 (стр. 85):


Вернуться к содержанию учебника