Вернуться к содержанию учебника
Выберите год учебника
№342 учебника 2023-2026 (стр. 83):
Запишите в виде выражения сумму трех последовательных натуральных чисел, меньшее из которых равно:
а)
;
б)
- 1;
в)
+ 4.
Упростите записанное выражение.
№342 учебника 2013-2022 (стр. 87):
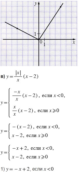
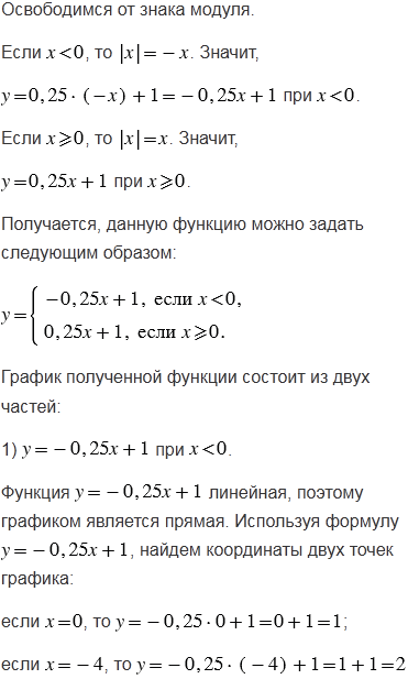
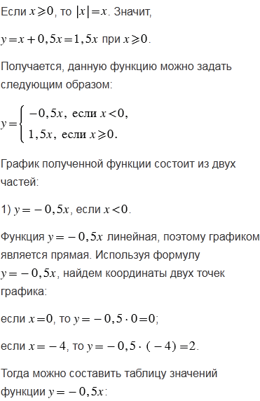
Постройте график функции:

№342 учебника 2023-2026 (стр. 83):
Вспомните:
№342 учебника 2013-2022 (стр. 87):
Вспомните:
Вернуться к содержанию учебника