Вернуться к содержанию учебника
Выберите год учебника
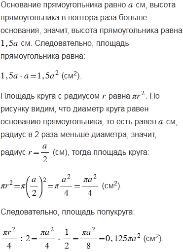
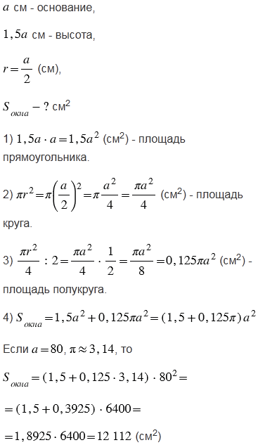
№407 учебника 2023-2026 (стр. 100):
Окно в старинном особняке имеет форму прямоугольника, завершающегося полукругом (рис. 72). Составьте формулу для вычисления его площади
(в квадратных сантиметрах), если известно, что основание прямоугольника равно
см, высота прямоугольника в полтора раза больше основания. Найдите площадь окна, если
= 80. (Указание. Площадь круга равна
, где
- радиус круга, 
3,14.)
№407 учебника 2013-2022 (стр. 101):
Представьте выражение
6 в виде произведения двух степеней с основанием
всеми возможными способами.
№407 учебника 2023-2026 (стр. 100):
Вспомните:
№407 учебника 2013-2022 (стр. 101):
Вспомните:
Вернуться к содержанию учебника