Задание 4.363 - ГДЗ Математика 6 класс. Виленкин, Жохов. Учебник часть 2. Страница 66

Старая и новая редакции

Вернуться к содержанию учебника

4.360 4.361 4.362 4.363 4.364 4.365 4.366

Вопрос

№4.363 учебника 2021-2022 (стр. 66):

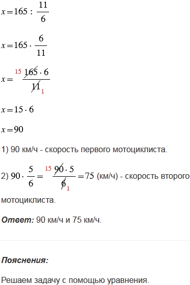
Между двумя мотоциклистами 44 км и скорость одного из них составляет скорости другого. Найдите скорость каждого мотоциклиста, если известно, что они едут навстречу друг другу и через 16 мин встретятся.

Подсказка

№4.363 учебника 2021-2022 (стр. 66):

Вспомните:

  1. Задачи на движение.
  2. Как решают уравнения.
  3. Обыкновенные дроби (неправильные дроби).
  4. Как найти дробь от числа, умножение обыкновенных дробей.
  5. Распределительное свойство умножения.
  6. Смешанные числа.
  7. Деление обыкновенных дробей.
  8. Сокращение дробей.

Ответ

№4.363 учебника 2021-2022 (стр. 66):


Вернуться к содержанию учебника