Задание 5.531 - ГДЗ Математика 5 класс. Виленкин, Жохов. Учебник часть 2. Страница 85

Старая и новая редакции

Вернуться к содержанию учебника

5.528 5.529 5.530 5.531 5.532 5.533 5.534

Вопрос

№5.531 учебника 2023-2026 (стр. 85):

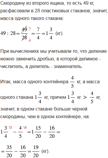
В магазин в двух ящиках привезли 77 кг черной смородины, причем масса первого ящика составляет массы второго. Для продажи смородину из первого ящика расфасовали в 35 пластиковых контейнеров, а из второго - в 28 пластиковых стаканов. Где больше черной смородины: в одном контейнере или в одном стакане? На сколько килограммов?

Подсказка

№5.531 учебника 2023-2026 (стр. 85):

Вспомните:

  1. Что называют уравнением, его корни.
  2. Умножение обыкновенных дробей, как найти дробь от числа, взаимно обратные числа.
  3. Смешанные числа, действия с ними.
  4. Неправильные дроби.
  5. Деление обыкновенных дробей.
  6. Сокращение дробей.
  7. Деление и дроби.
  8. Деление с остатком.
  9. Вычитание дробей с разными знаменателями.
  10. Приведение дробей к общему знаменателю.
  11. Вычитание дробей с одинаковыми знаменателями.

Ответ

№5.531 учебника 2023-2026 (стр. 85):


Вернуться к содержанию учебника