Задание 5.530 - ГДЗ Математика 5 класс. Виленкин, Жохов. Учебник часть 2. Страница 85

Старая и новая редакции

Вернуться к содержанию учебника

5.527 5.528 5.529 5.530 5.531 5.532 5.533

Вопрос

№5.530 учебника 2023-2026 (стр. 85):

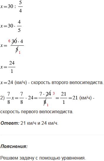
Из двух поселков расстояние, между которыми 30 км, одновременно выехали навстречу друг другу два велосипедиста. Скорость первого велосипедиста составляла скорости второго. Найдите скорости каждого велосипедиста, если они встретились через ч.

Подсказка

№5.530 учебника 2023-2026 (стр. 85):

Вспомните:

  1. Задачи на движение.
  2. Что называют уравнением, его корни.
  3. Смешанные числа, действия с ними.
  4. Распределительное свойство умножения.
  5. Деление обыкновенных дробей.
  6. Умножение обыкновенных дробей, как найти дробь от числа, взаимно обратные числа.
  7. Сокращение дробей.
  8. Неправильные дроби.

Ответ

№5.530 учебника 2023-2026 (стр. 85):


Вернуться к содержанию учебника