Задание 623 - ГДЗ Геометрия 7-9 класс. Атанасян. Учебник

Старая и новая редакции

Вернуться к содержанию учебника

620 621 622 623 624 625 626

Вопрос

Выберите год учебника

№623 учебника 2013-2022 (стр. 161):

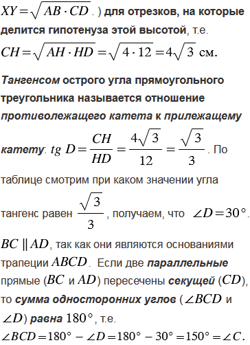
В прямоугольной трапеции ABCD с основаниями AD и ВС А = В = 900, ACD = 900, ВС = 4 см, AD = 16 см. Найдите углы С и D трапеции.


№623 учебника 2023-2026 (стр. 160):

Найдите площадь равнобедренной трапеции, если: а) её меньшее основание равно 18 см, высота - 9 см и острый угол равен 450; б) её основания равны 16 см и 30 см, а диагонали взаимно перпендикулярны.

Подсказка

№623 учебника 2013-2022 (стр. 161):

Вспомните:

  1. Что такое трапеция.
  2. Что такое диагональ.
  3. Что такое треугольник.
  4. Какой треугольник называется прямоугольным.
  5. Что такое средние пропорциональное отрезков.
  6. Что такое тангенс острого угла прямоугольного треугольника.

№623 учебника 2023-2026 (стр. 160):

Вспомните:

  1. Что такое трапеция.
  2. Что такое площадь.
  3. Как вычислить площадь трапеции.
  4. Что такое треугольник.
  5. Какой треугольник называется прямоугольным.
  6. Свойства прямоугольного треугольника.
  7. Какой треугольник называется равнобедренным.
  8. Свойства равнобедренного треугольника.
  9. Теорему о накрест лежащих углах.
  10. Первый признак равенства треугольников.

Ответ

№623 учебника 2013-2022 (стр. 161):


№623 учебника 2023-2026 (стр. 160):


Вернуться к содержанию учебника