Задание 6.67 - ГДЗ Математика 6 класс. Виленкин, Жохов. Учебник часть 2. Страница 108

Старая и новая редакции

Вернуться к содержанию учебника

6.64 6.65 6.66 6.67 6.68 6.69 6.70

Вопрос

№6.67 учебника 2021-2022 (стр. 108):

Найдите, сколько конфет было в коробке, если из коробки взяли 8 конфет, четверть остатка и еще 14 конфет. После этого в коробке осталась половина первоначального числа конфет.

Подсказка

№6.67 учебника 2021-2022 (стр. 108):

Вспомните:

  1. Как решают уравнения, их свойства.
  2. Раскрытие скобок, подобные слагаемые.
  3. Умножение обыкновенных дробей.
  4. Сокращение дробей.
  5. Приведение дробей к общему знаменателю.
  6. Сложение рациональных чисел.
  7. Вычитание рациональных чисел.
  8. Противоположные числа.

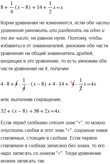
Ответ

№6.67 учебника 2021-2022 (стр. 108):


Вернуться к содержанию учебника