Вернуться к содержанию учебника
Выберите год учебника
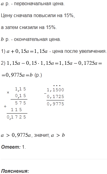
№193 учебника 2023-2026 (стр. 44):
Цену на товар сначала повысили на 15%, а затем снизили на 15%, так как товар перестал пользоваться спросом. Первоначальная цена товара составляла
р., а окончательная -
р. Сравните числа
и
(выберите верный ответ).

4. Сравнить нельзя, так как неизвестно значение
.
№193 учебника 2013-2022 (стр. 46):
В организации вели ежедневный учёт поступивших в течение месяца писем. В результате получили такой ряд данных:
39, 43, 40, 0, 56, 38, 24, 21, 35, 38, 0, 58, 31, 49, 38, 25, 34, 0, 52, 40, 42, 40, 39, 54, 0, 64, 44, 50, 38, 37, 32.
Для полученного ряда данных найдите среднее арифметическое, размах, моду и медиану. Каков практический смысл этих показателей?
№193 учебника 2023-2026 (стр. 44):
Вспомните:
№193 учебника 2013-2022 (стр. 46):
Вспомните:
№193 учебника 2023-2026 (стр. 44):


№193 учебника 2013-2022 (стр. 46):
1) \(39+43+40+0+56+38+24+21+35+38+0+58+31+49+38+25+34+0+52+40+42+40+39+54+0+64+44+50+38+37+32=1101\) - сумма всех значений.
\( \frac{1101}{31} = 35\frac{16}{31}\) - среднее арифметическое: показывает среднее количество поступающих писем в день.
2) \(64 - 0 = 64\) - размах ряда: показывает разницу между наибольшим и наименьшим числом поступающих писем.
3) \(0\) и \(38\) - моды: показывает наиболее частое число поступающих писем.
4) Упорядоченный ряд:
0, 0, 0, 0, 21, 24, 25, 31, 32, 34, 35, 37, 38, 38, 38, 38, 39, 39, 40, 40, 40, 42, 43, 44, 49, 50, 52, 54, 56, 58, 64.
\(38\) - медиана: показывает, что в половине дней получали менее 38 писем.
Пояснения:
Среднее арифметическое показывает типичное (среднее) число писем в день и вычисляется как сумма всех значений, делённая на их количество.
Размах характеризует разброс данных — разность между наибольшим и наименьшим значением ряда.
Мода — значение (или значения), которое встречается чаще всего, отражает наиболее типичный результат.
Медиана — центральное значение упорядоченного ряда; показывает «средний» уровень посередине распределения.
Вернуться к содержанию учебника