Задание П.45. Вопросы и задачи на повторение. Задачи - ГДЗ Математика 6 класс. Виленкин, Жохов. Учебник часть 2. Страница 131

Старая и новая редакции

Вернуться к содержанию учебника

Вопросы и задачи на повторение. Задачи. Страница 131

П.42 П.43 П.44 П.45 П.46 П.47 П.48

Вопрос

№П.45 учебника 2023-2026 (стр. 131):

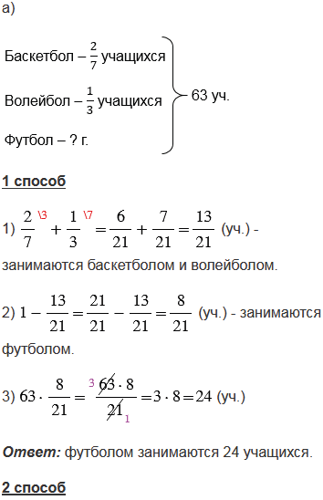
Решите двумя способами задачу.

а) В баскетбольной секции занимается учащихся, а в волейбольной - . Остальные занимаются футболом. Сколько учащихся занимается футболом, если в спортивных секциях занимается 63 учащихся?

б) Третью часть сметаны отправили в магазины города, пятую - в другие регионы, остальное разложили поровну в пяти холодильниках на складе. Сколько сметаны было в каждом холодильнике, если молокозавод изготовил 2,25 т сметаны?

Подсказка

№П.45 учебника 2023-2026 (стр. 131):

Вспомните:

  1. Как найти дробь от числа, умножение обыкновенных дробей.
  2. Сложение и вычитание дробей с разными знаменателями.
  3. Приведение дробей к общему знаменателю.
  4. Сокращение дробей.
  5. Умножение десятичных дробей.
  6. Деление десятичных дробей.
  7. Сложение и вычитание десятичных дробей.
  8. Дробные выражения.

Ответ

№П.45 учебника 2023-2026 (стр. 131):


Вернуться к содержанию учебника