Задание 4.339 - ГДЗ Математика 6 класс. Виленкин, Жохов. Учебник часть 2. Страница 63

Старая и новая редакции

Вернуться к содержанию учебника

4.337 4.338 стр. 61 4.339 4.340 4.341 4.342

Вопрос

№4.339 учебника 2023-2026 (стр. 63):

Назовите число, обратное данному, и число, ему противоположное:

Подсказка

№4.339 учебника 2023-2026 (стр. 63):

Вспомните:

  1. Какие числа называют взаимно обратными.
  2. Какие числа называют противоположными.
  3. Смешанные числа.
  4. Неправильные дроби.
  5. Десятичная запись дробных числ.
  6. Сокращение дробей.

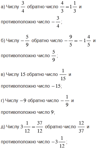
Ответ

№4.339 учебника 2023-2026 (стр. 63):


Вернуться к содержанию учебника