Задание 14. Применяем математику - ГДЗ Математика 6 класс. Виленкин, Жохов. Учебник часть 1. Страница 156

Старая и новая редакции

Вернуться к содержанию учебника

Применяем математику. Страница 156

11 12 13 14

Вопрос

№14 учебника 2023-2026 (стр. 156):

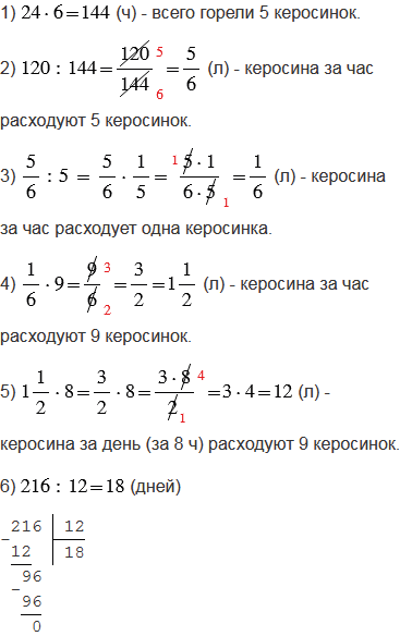
Задача А. П. Киселёва. На пять одинаковых керосинок, горевших 24 дня по 6 ч ежедневно, израсходовано 120 л керосина. На сколько дней хватит 216 л керосина, если девять таких же керосинок будет гореть по 8 ч в день?

Подсказка

№14 учебника 2023-2026 (стр. 156):

Вспомните:

  1. Деление обыкновенных дробей.
  2. Умножение обыкновенных дробей, взаимно обратные числа.
  3. Сокращение дробей.
  4. Деление и дроби.
  5. Смешанные числа.
  6. Неправильные дроби.

Ответ

№14 учебника 2023-2026 (стр. 156):


Вернуться к содержанию учебника