стр. 84. Проверьте себя - ГДЗ Математика 6 класс. Виленкин, Жохов. Учебник часть 2

Старая и новая редакции

Вернуться к содержанию учебника

Проверьте себя

стр. 66 стр. 72 стр. 81 стр. 84 стр. 89 стр. 95-96 стр. 104

Вопрос

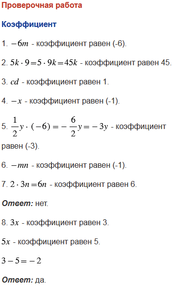
Проверочная работа

Коэффициент

Найдите коэффициент выражения:

1. Минус шесть "эм".

2. Произведение пяти "ка" и девяти.

3. Произведение "цэ" и "дэ".

4. Минус "икс".

5. Произведение одной второй "игрек" и минус шести.

6. Произведение минус "эм" и "эн".

Верно ли высказывание (ответьте да или нет)?

7. Коэффициент выражения 2 • 3 равен двум.

8. Разность коэффициентов выражений 3 и 5 равна минус двум.

Подсказка

Вспомните:

  1. Что называют коэффициентом, свойства действий с рациональными числами.
  2. Умножение рациональных чисел.
  3. Положительные и отрицательные числа.
  4. Умножение обыкновенных дробей.
  5. Умножение десятичных дробей.
  6. Сокращение дробей.
  7. Степень числа.

Ответ


Вернуться к содержанию учебника