Вернуться к содержанию учебника
Выберите год учебника
№6.235 учебника 2023-2024 (стр. 126):
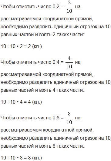
а) Объясните, как как на координатной прямой отметить числа
,
, 0,2, 0,4 и 0,8.
б) Найдите равные дроби.
в) Какой дроби со знаменателем 5 равна дробь 0,6?
г) Найдите суммы
+ 0,2 и
+ 0,25 двумя способами, обратив обыкновенные дроби в десятичные и десятичные в обыкновенные
№6.235 учебника 2021-2022 (стр. 110):
Развивай мышление. Найдите закономерность и запишите еще два числа ряда:
а) 1,5; 2,1; 2,7; 3,3; ...;
б) 7,1; 6,4; 5,7; 5; ...;
в) 0,8; 1,6; 3,2; 6,4; ...;
г) 3,4; 0,9; 4,4; 1,8; 5,4; 2,7; ... .
№6.235 учебника 2023-2024 (стр. 126):
Вспомните:
№6.235 учебника 2021-2022 (стр. 110):
Вспомните:
№6.235 учебника 2023-2024 (стр. 126):





№6.235 учебника 2021-2022 (стр. 110):
а) 1,5; 2,1; 2,7; 3,3; 3,9; 4,5.
Каждое следующее число на 0,6 больше предыдущего.
3,3 + 0,6 = 3,9;
3,9 + 0,6 = 4,5.
б) 7,1; 6,4; 5,7; 5; 4,3; 3,6.
Каждое следующее число на 0,7 меньше предыдущего.
5 - 0,7 = 4,3;
4,3 - 0,7 = 3,6.
в) 0,8; 1,6; 3,2; 6,4; 12,8; 25,6.
Каждое следующее число в 2 раза больше предыдущего.
6,4 • 2 = 12,8;
12,8 • 2 = 25,6
| × | 1 | 2 | 8 |
| 2 | |||
| 2 | 5 | 6 |
г) 3,4; 0,9; 4,4; 1,8; 5,4; 2,7; 6,4; 3,6.
Каждое следующее число, стоящее на нечетном месте на 1 больше предыдущего числа, стоящего на нечетном месте, каждое следующее число, стоящее на четном месте на 0,9 больше предыдущего числа, стоящего на четном месте.
5,4 + 1 = 6,4;
2,7 + 0,9 = 3,6.
Вернуться к содержанию учебника