Вернуться к содержанию учебника
Проверьте себя. Страница 115
№Проверочная работа учебника 2023-2026 (стр. 115):
1. Найдите значение дробного выражения
.
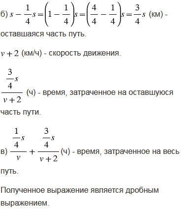
2. Расстояние между двумя населенными пунктами
км. Пройдя четверть пути со скоростью
км/ч, пешеход остановился отдохнуть на 15 минут. Оставшуюся часть пути пешеход преодолел со скоростью на 2 км/ч большей.
а) Составьте дробное выражение для нахождения времени, затраченного на первую четверть пути.
б) Составьте дробное выражение для нахождения времени, затраченного на оставшуюся часть пути.
в) Составьте выражение для нахождения времени, затраченного на весь путь. Является данное выражение дробным?
г) Сколько времени занял весь путь, если расстояние между населенными пунктами 72 км, а
= 6 км/ч?
№Проверочная работа учебника 2023-2026 (стр. 115):
Вспомните:
№Проверочная работа учебника 2023-2026 (стр. 115):



Пояснения:
Дробным выражением называют частное двух чисел или выражений, в котором знак деления обозначен чертой.
Выражение, стоящее над чертой, называют числителем, а выражение, стоящее под чертой - знаменателем дробного выражения. Числителем и знаменателем дробного выражения могут быть любые числа, а также числовые или буквенные выражения.
Чтобы найти значение дробного выражения, сначала выполняют действия в числителе, а затем действия в знаменателе. Последним выполняется действие деления: выражение в числителе делится на выражение в знаменателе.
Чтобы найти время, нужно расстояние разделить на скорость движения.
Правила, по которым выполнены вычисления, смотри в подсказке.
Вернуться к содержанию учебника