Задание 2. Применяем математику - ГДЗ Математика 6 класс. Виленкин, Жохов. Учебник часть 1. Страница 154

Старая и новая редакции

Вернуться к содержанию учебника

Применяем математику. Страница 154

Проверочная работа №2 Словарный диктант 1 2 3 4 5

Вопрос

№2 учебника 2021-2022 (стр. 154):

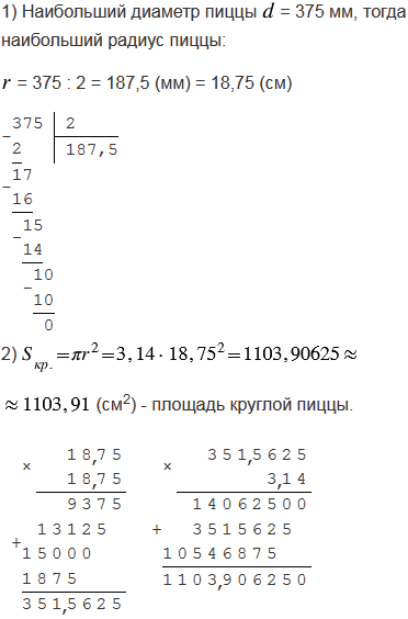
Какой может быть наибольший радиус пиццы, приготовленной на противне размером 465 х 375 мм? Найдите площадь этой пиццы. На сколько увеличится площадь пиццы, если ее сделать прямоугольной? Ответ округлите до сотых.

Подсказка

№2 учебника 2021-2022 (стр. 154):

Вспомните:

  1. Что называют прямоугольником, как найти его площадь.
  2. Что называют кругом, как найти его площадь.
  3. Деление десятичных дробей.
  4. Степень с натуральным показателем.
  5. Умножение десятичных дробей.
  6. Единицы измерения длины.
  7. Единицы измерения площади.
  8. Вычитание десятичных дробей.
  9. Округление десятичных дробей.

Ответ


Вернуться к содержанию учебника