Задание 5.547 - ГДЗ Математика 5 класс. Виленкин, Жохов. Учебник часть 2. Страница 86

Старая и новая редакции

Вернуться к содержанию учебника

5.544 5.545 5.546 5.547 5.548 стр. 86-87 5.549

Вопрос

№5.547 учебника 2023-2026 (стр. 86):

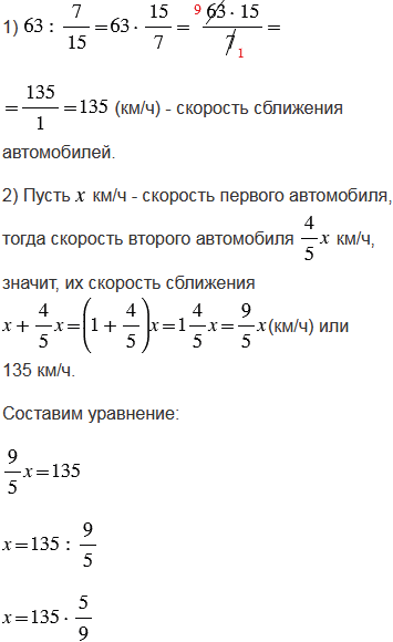
Сейчас между автомобилями, движущимися навстречу друг другу, 63 км, и встретятся они через ч. Найдите скорость каждого автомобиля, если скорость одного из них составляет скорости другого.

Подсказка

№5.547 учебника 2023-2026 (стр. 86):

Вспомните:

  1. Задачи на движение.
  2. Деление обыкновенных дробей.
  3. Умножение обыкновенных дробей, взаимно обратные числа.
  4. Что называют уравнением, его корни.
  5. Распределительное свойство умножения.
  6. Сокращение дробей.
  7. Неправильные дроби.

Ответ

№5.547 учебника 2023-2026 (стр. 86):


Вернуться к содержанию учебника