Вернуться к содержанию учебника
Проверьте себя
Проверочная работа №1
1. Запишите дробь:
а) девять одиннадцатых;
б) тридцать две шестьдесят первых;
в) сто двухсотых;
г) три четверти.
2. Какую часть часа составляют 7 минут?
3. На бант израсходовали 60 см ленты. Какова длина всей ленты, если на бант израсходовали шестую часть ленты?
4. Бревно длиной 3 м распилили на 5 равных частей. Какова длина каждой части бревна? Запишите ответ в метрах; сантиметрах.
5. Какая часть фигуры на рисунке 5.25 закрашена?
6. Какая часть фигуры на рисунке 5.26 не закрашена?

Проверочная работа №2
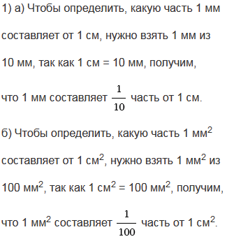
1. Какую часть составляет:
а) 1 мм от 1 см;
б) 1 мм2 от 1 см2?
2. Готовясь к контрольной работе по математике, Миша решил 36 задач. Треть задач показались Мише легкими. Треть оставшихся задач он посчитал задачами среднего уровня сложности. Остальные задачи были сложными.
а) Сколько легких задач решил Миша?
б) Сколько сложных задач решил Миша?
в) Задач какого уровня сложности Миша решил больше всего?
г) На сколько больше сложных задач, чем задач среднего уровня сложности, решил Миша?
д) Какую часть составляют задачи среднего уровня сложности от всех решенных задач?
е) Какую часть составляют сложные задачи от всех решенных задач?
ж) Постройте столбчатую диаграмму, отражающую количество легких, средних и сложных задач, решенных Мишей (одна клетка тетради соответствует двум решенным задачам).
Вспомните:
Вернуться к содержанию учебника