Задание 6.108 - ГДЗ Математика 6 класс. Виленкин, Жохов. Учебник часть 2. Страница 116

Старая и новая редакции

Вернуться к содержанию учебника

6.105 6.106 6.107 6.108 6.109 6.110 6.111

Вопрос

№6.108 учебника 2021-2022 (стр. 116):

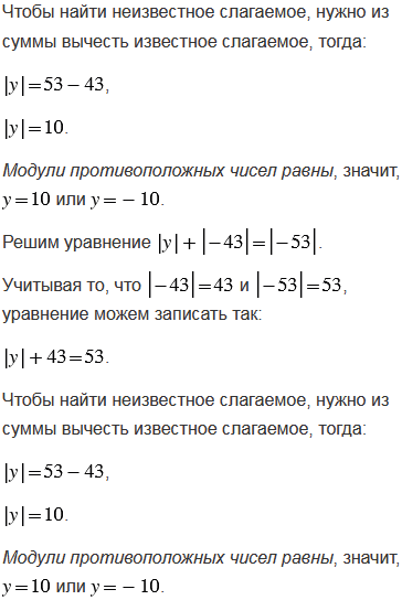
Решите уравнение:

а) || + |-43| = |-53|;

б) || • |-11|=|-88|.

Подсказка

№6.108 учебника 2021-2022 (стр. 116):

Ответ

№6.108 учебника 2021-2022 (стр. 116):


Вернуться к содержанию учебника