Вернуться к содержанию учебника
Проверьте себя
Проверочная работа
1. Верно ли записаны координаты точек на рисунке 4.15:
а) М(3);
б) N
;
в) K(5,4);
г) Р(-7)?

Рис. 4.15
2. На термометре в 12 ч дня была зафиксирована температура -120С. К 16 ч стало прохладнее на 40С. Какую температуру показывал термометр в 16 ч?
3. На координатной прямой отмечена точка Т(-2,5).
а) Запишите координаты точек, которые находятся на расстоянии одного единичного отрезка от точки Т.
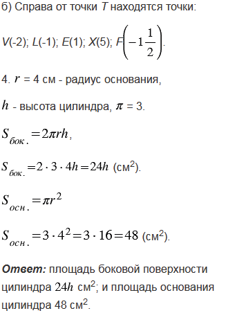
б) Выпишите точки, которые находятся справа от точки Т:
Z(-3); V(-2); L(-1); R(-3,5); Е(1); X(5); F
.
4. Найдите площадь боковой поверхности и площадь основания цилиндра, радиус которого равен 4 см. Принять
= 3.
Вспомните:
Вернуться к содержанию учебника