Задание 3.118 - ГДЗ Математика 6 класс. Виленкин, Жохов. Учебник часть 1. Страница 138

Старая и новая редакции

Вернуться к содержанию учебника

3.115 3.116 3.117 3.118 3.119 3.120 3.121

Вопрос

№3.118 учебника 2023-2024 (стр. 138):

№3.118 учебника 2021-2022 (стр. 138):

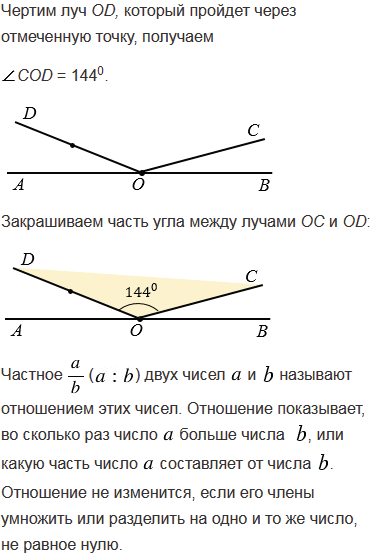
Постройте развернутый угол и из его вершины два луча, угол между которыми 1440. Закрасьте часть угла между этими лучами. Какая часть угла окажется закрашенной и какая часть угла останется незакрашенной?

Подсказка

№3.118 учебника 2023-2024 (стр. 138):

№3.118 учебника 2021-2022 (стр. 138):

Вспомните:

  1. Какой угол называют развернутым.
  2. Градусная мера угла.
  3. Что называют отношением.
  4. Сокращение дробей.

Ответ

№3.118 учебника 2023-2024 (стр. 138):

№3.118 учебника 2021-2022 (стр. 138):


Вернуться к содержанию учебника