Задание 4.44 - ГДЗ Математика 6 класс. Виленкин, Жохов. Учебник часть 2. Страница 16

Старая и новая редакции

Вернуться к содержанию учебника

4.41 4.42 4.43 4.44 4.45 4.46 4.47

Вопрос

№4.44 учебника 2021-2022 (стр. 16):

Найдите корень уравнения:

Подсказка

№4.44 учебника 2021-2022 (стр. 16):

Вспомните:

  1. Что называют корнем уравнения.
  2. Противоположные числа.

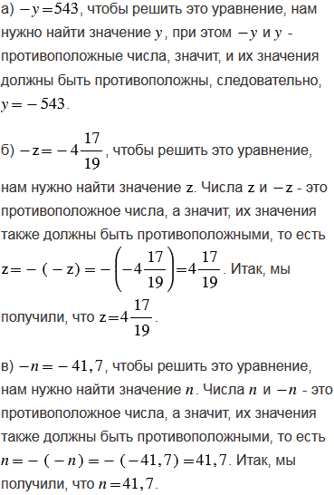
Ответ

№4.44 учебника 2021-2022 (стр. 16):


Вернуться к содержанию учебника