Задание 7.42 - ГДЗ Математика 5 класс. Виленкин, Жохов. Учебник часть 2. Страница 152

Старая и новая редакции

Вернуться к содержанию учебника

7.39 7.40 7.41 7.42 7.43 7.44 7.45

Вопрос

№7.42 учебника 2023-2026 (стр. 152):

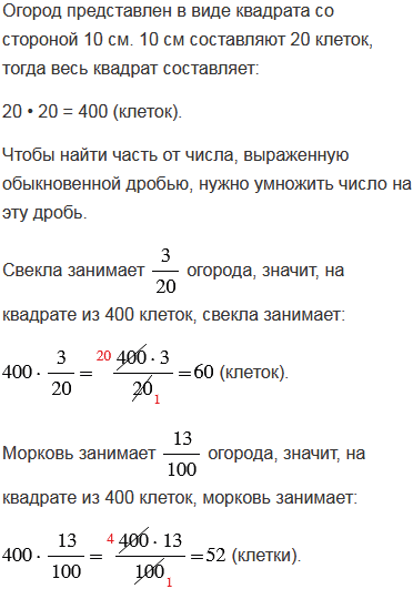
Нарисуйте квадрат со стороной 10 см. Пусть он изображает огород. Свекла занимает огорода, морковь - , картофель - , фасоль - , а остальная часть огорода занята редькой. Закрасьте на рисунке часть огорода, занятую каждой культурой. Какую часть огорода занимает редька?

Подсказка

№7.42 учебника 2023-2026 (стр. 152):

Вспомните:

  1. Что называют квадратом, как найти его площадь.
  2. Обыкновенные дроби.
  3. Как найти дробь от числа, умножение обыкновенных дробей.
  4. Сокращение дробей.
  5. Неправильные дроби.

Ответ

№7.42 учебника 2023-2026 (стр. 152):


Вернуться к содержанию учебника