Вернуться к содержанию учебника
Выберите год учебника
№6.347 учебника 2023-2024 (стр. 139):
Сравните, не вычисляя, значение выражений:
а) 78 • 0,16 и (78 • 16) : 100;
б) 0,037 • 0,3 и (37 • 3) : 10 000.
Объясните полученный ответ.
№6.347 учебника 2021-2022 (стр. 123):
Округлите числа:

№6.347 учебника 2023-2024 (стр. 139):
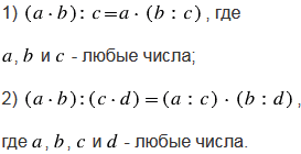
Вспомните:
№6.347 учебника 2021-2022 (стр. 123):
Вспомните:
№6.347 учебника 2023-2024 (стр. 139):
а) 78 • 0,16 = (78 • 16) : 100, так как
(78 • 16) : 100=78 • (16 : 100)=78 • 0,16.
б) 0,037 • 0,3 = (37 • 3) : 10 000, так как
(37 • 3) : 10 000 = (37 • 3) : (1000 • 10) =
= (37 : 1000) • (3 : 10) = 0,037 • 0,3.
Пояснения:
При пояснении опираемся на свойства деления, согласно которым:

Чтобы разделить десятичную дробь на 10, 100, 1 000 и т. д., надо в этой дроби перенести запятую влево соответственно на 1, 2, 3 и т. д. цифры. При это учитываем то, что любое натуральное число можно представить в виде десятичной дроби с каким угодно количеством нулей после запятой, т.е. у натурального числа запятую подразумеваем, но не пишем, на конце справа.
№6.347 учебника 2021-2022 (стр. 123):

Пояснения:
При округлении десятичных дробей опираемся на следующее правило:
1) Округление до целых:
95,359
95;
8,735
9;
8,0927
8;
24,5682
25.
2) Округление до десятых:
95,359
95,4;
8,735
8,7;
8,0927
8,1;
24,5682
24,6.
3) Округление до сотых:
95,359
95,36;
8,735
8,74;
8,0927
8,09;
24,5682
24,57.
Вернуться к содержанию учебника