Задание 5.496 - ГДЗ Математика 5 класс. Виленкин, Жохов. Учебник часть 2. Страница 80

Старая и новая редакции

Вернуться к содержанию учебника

5.493 5.494 5.495 5.496 5.497 5.498 5.499

Вопрос

№5.496 учебника 2023-2026 (стр. 80):

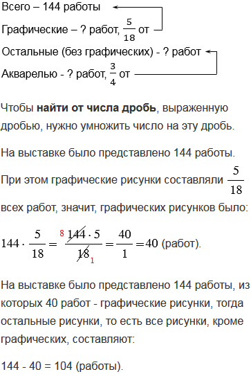
В художественной школе организовали выставку детских рисунков, на которой было представлено 144 работы. При этом графические рисунки составляли всех работ, рисунки акварелью - остальных работ. Сколько рисунков акварелью было представлено на выставке?

Подсказка

№5.496 учебника 2023-2026 (стр. 80):

Вспомните:

  1. Как найти дробь от числа, умножение обыкновенных дробей.
  2. Сокращение дробей.
  3. Неправильные дроби.

Ответ

№5.496 учебника 2023-2026 (стр. 80):


Вернуться к содержанию учебника