Вернуться к содержанию учебника
Выберите год учебника
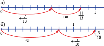
№5.291 учебника 2023-2026 (стр. 51):
Составьте уравнение, используя рисунок 5.50, и найдите его корни.

Рис. 5.50
№5.291 учебника 2021-2022 (стр. 51):
Составьте уравнение, используя рисунок 47, и найдите его корни.

Рис. 47
№5.291 учебника 2023-2026 (стр. 51):
№5.291 учебника 2021-2022 (стр. 51):
Вспомните:
№5.291 учебника 2023-2026 (стр. 51):
№5.291 учебника 2021-2022 (стр. 51):

Уравнение - это равенство, содержащее букву, значение которой надо найти. Корень уравнения - это число, которое при подстановке вместо буквы обращает уравнение в верное числовое равенство. Решить уравнение - значит найти все его корни или показать, что их нет вообще.
Чтобы найти неизвестное слагаемое, надо из суммы вычесть известное слагаемое.
При сложении (вычитании) смешанных чисел нужно целые части сложить (вычесть) отдельно и дробные части тоже отдельно.
Если дробная часть уменьшаемого меньше дробной части вычитаемого, то дробную часть уменьшаемого делают неправильной дробью, заняв единицу в его целой части.
При вычитании из натурального числа дроби или смешанного числа поступают таким же образом.
Чтобы найти разность двух дробей с одинаковыми знаменателями, нужно из числителя уменьшаемого вычесть числитель вычитаемого, а знаменатель оставить прежним.
Вернуться к содержанию учебника