Задание 4.106 - ГДЗ Математика 6 класс. Виленкин, Жохов. Учебник часть 2. Страница 26

Старая и новая редакции

Вернуться к содержанию учебника

4.103 4.104 4.105 4.106 4.107 4.108 4.109

Вопрос

№4.106 учебника 2023-2026 (стр. 26):

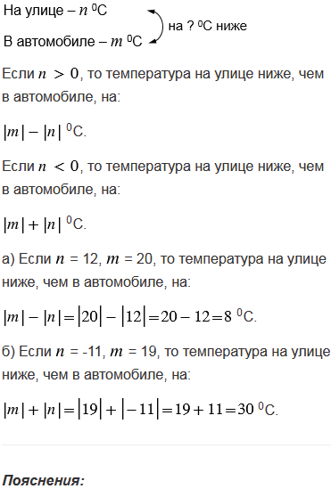
На улице температура 0С, а в автомобиле 0С. На сколько градусов температура на улице ниже, чем в автомобиле? Решите задачу при:

а)  = 12, = 20;

б)  = -11, = 19.

Подсказка

№4.106 учебника 2023-2026 (стр. 26):

Ответ

№4.106 учебника 2023-2026 (стр. 26):


Вернуться к содержанию учебника