Вернуться к содержанию рабочей тетради
Выберите год рабочей тетради
№62 рабочей тетради 2023-2026 (стр. 28):
Прочитайте.
1. В уютном кафе, об интересном кино, в картофельное пюре, на московском метро.
2. Над песчаным берегом, под большим муравейником, с праздничным днём, перед осиновой рощей.
3. В соседнюю рощу, на пушистую ель, с чистою водою, под холодную воду.
___ - прилаг., н. ф. -
___, ___ (ж. р., м. р., ср. р.),
___ (падеж), ___ (ед. ч., мн. ч.),
___ (чл. предл.).
№62 рабочей тетради 2011-2022:
Прочитайте. Вставьте пропущенные буквы.
Ах, весна! Такая теплынь и свежесть! Пахнет теплом и снегом, весенн_м душист_м снег_м. Остреньк_м холодочк_м веет с ледяных гор. Слышу - рекою пахнет, живою рекою!
И. Шмелёв
№62 рабочей тетради 2011-2022:
Вставим пропущенные падежные окончания прилагательных и существительных: весенним (Т. п.), душистым (Т. п.), остреньким (Т. п.), снегом (Т. п.), холодочком (Т. п.)
В переносном значении употреблены прилагательные:
№62 рабочей тетради 2023-2026 (стр. 28):
Прочитайте. Найдите и подчеркните в каждой группе лишнее словосочетание. Объясните, почему оно лишнее. Укажите над именами прилагательными падеж.
П. п.
1. В уютном кафе,
П. п.
об интересном кино,
В. п.
в картофельное пюре,
П. п.
на московском метро.
Лишним является словосочетание в картофельном пюре, потому что в нём слова стоят в В. п., в остальных словосочетаниях - в П. п.
Т. п.
2. Над песчаным берегом,
Т. п.
под большим муравейником,
Т. п.
с праздничным днём,
Т. п.
перед осиновой рощей.
Лишнее словосочетание перед осиновой рощей, потому что в нём существительное и прилагательное стоят в ж. р., в остальных словосочетаниях употреблены слова мужского рода.
В. п.
3. В соседнюю рощу,
В. п.
на пушистую ель,
Т. п.
с чистою водою,
В. п.
под холодную воду.
Лишним является словосочетание с чистою водою, потому что в нём слова стоят в Т. п., в остальных словосочетаниях - в В. п.
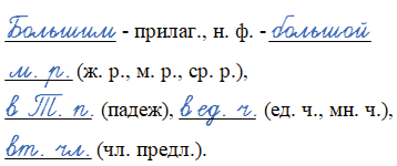
• Разберите устно и письменно любое имя прилагательное как часть речи (учебник, с. 144):
Устный разбор
Под большим муравейником
1. Большим - имя прилагательное. Обозначает признак предмета, отвечает на вопрос каким? 2. Начальная форма - большой. 3. Согласуется с именем существительным в мужском роде, в творительном падеже, в единственном числе. 4. В предложении является второстепенным членом, поясняет второстепенный член: под муравейником (каким?) большим.
Письменный разбор

№62 рабочей тетради 2011-2022:
Вариант ответа #1:
Прилагательные, употреблённые в переносном значении: душистым (душистым снегом - снегом, который словно пахнет весной), остреньким (остреньким холодочком - прохлада, которая освежает), ледяных (ледяные горы - горы, от которых веет холодом) , живою (живая река - река, на которой лёд тронулся)
.
Вариант ответа #2:

Вернуться к содержанию рабочей тетради