Упражнение 80 - ГДЗ Русский язык 3 класс. Климанова, Бабушкина. Рабочая тетрадь часть 2

Старая и новая редакции

Вернуться к содержанию рабочей тетради

77 78 79 80 81 82 83

Вопрос

Выберите год рабочей тетради

№80 рабочей тетради 2011-2023 (стр. 53):

Прочитайте стихотворные строки И. Никитина. Найдите все имена существительные. Надпишите над ними падеж.

Полюбуйся: весна наступает,

Журавли караваном летят.

В ярком золоте день утопает,

И ручьи по оврагам шумят...


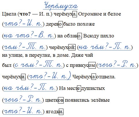
№80 рабочей тетради 2024-2026 (стр. 46):

Прочитайте и озаглавьте текст. Поставьте и запишите в скобках вопросы к существительным. Укажите их падеж, окончания выделите.

Цвела (что? — И. п.) черёмуха. Огромное и белое (__) дерево было похоже (__) на облако. Всюду пахло (__) черёмухой: (__) на улице, в переулке, в доме. Даже чай был (__) с привкусом (__) черёмухи. (__) Черёмуха отцвела. (__) На месте душистых (__) цветков появились зелёные (__) ягодки.

Подсказка

№80 рабочей тетради 2011-2023 (стр. 53):

Определяй падеж существительных по вопросу и предлогу, если он есть.

Ответ

№80 рабочей тетради 2011-2023 (стр. 53):

Вариант ответа #1:

Вариант ответа #2:

Полюбуйся: весна наступает,

Журавли караваном летят.

В ярком золоте день утопает,

И ручьи по оврагам шумят...

И. Никитин


№80 рабочей тетради 2024-2026 (стр. 46):


Вернуться к содержанию рабочей тетради